ARCHIVED – Short-term Canadian Natural Gas Deliverability 2016-2018 – Appendices – Energy Market Assessment
This page has been archived on the Web
Information identified as archived is provided for reference, research or recordkeeping purposes. It is not subject to the Government of Canada Web Standards and has not been altered or updated since it was archived. Please contact us to request a format other than those available.
June 2016
ISSN 1910-7773
Table of Contents
Appendix A
A1 – METHODOLOGY (DETAILED DESCRIPTION)
Canadian natural gas deliverability from 2016 to 2018 will consist of conventional gas supply from the WCSB with contributions from Atlantic Canada, Ontario, CBM production from Alberta, and shale gas production from Alberta and B.C. In this report, an analysis of trends in well production characteristics and resource development expectations was undertaken to develop parameters that define future natural gas deliverability from the WCSB. A different approach was undertaken for other regions of Canada where production is sourced from a smaller number of wells.
A1.1 WCSB Gas Supply
To assess gas deliverability for the WCSB, gas production was split into two major categories as shown in Figure A1.1.
Figure A1.1 – WCSB Major Gas Supply Categories for Deliverability Assessment
The methodology to determine gas deliverability associated with conventional gas connections (including tight gas), CBM connections, and shale gas is described below. The methodology to determine gas deliverability related to oil connections (solution gas) is described in Section A.1.1.2 of this appendix.
A1.1.1 Gas Connections from Gas Wells
The methodology used to assess deliverability is mostly the same for conventional gas connections (including tight gas), CBM connections and shale gas connections. Production decline analysis on historical production data was used to determine parameters that define future performance.
A1.1.1.1 Groupings for Production Decline Analysis
Different groupings of conventional gas connections (including tight gas), shale gas, and CBM connections were made to assess well performance characteristics. Conventional gas connections were grouped geographically on the basis of the Petrocube areas in Alberta, B.C., and Saskatchewan, as shown in Figure A1.2. Conventional and shale gas connections in each area were also grouped by zone. In this analysis, gas deliverability from the Montney formation is separate from the other tight gas sources.
Figure A1.2 – WCSB Area Map

Within each Petrocube area and zone, gas connections were grouped by connection year, with all connections made prior to 1999 forming a single grouping, and separate groupings for each year from 1999 through 2014.
CBM connections were grouped primarily by zone into three categories:
- Horseshoe Canyon Main Play
- Mannville CBM, and
- Other CBM
For the projection period, CBM production is only in Alberta.
Within each of the three categories of CBM resources, connections were also grouped by connection year. For the Horseshoe Canyon Main Play and Other CBM categories, there is a single grouping for all connections made prior to 2004, and separate groupings for each year from 2004 through 2014. For Mannville CBM, a single grouping was made for all connections made prior to 2006, and separate groupings for each following year.
Existing Connections vs. Future Connections
In this report, “existing connections” are connections brought on production prior to August 1, 2015, and “future connections” are connections brought on production from August 1, 2015 onwards. The methodology applied to make the gas deliverability projections for existing connections is substantially different from what is done to assess deliverability for future connections.
A1.1.1.2 Methodology for Existing Connections
For existing connections, production decline analysis on historical production data is done on each grouping (gas type/study area/zone/connection year) to develop two sets of parameters.
- Group deliverability parameters – describing deliverability expectations for the entire gas resource grouping.
- Average connection deliverability parameters – describing deliverability expectations for the average gas connection in the grouping (note—these only apply when the grouping represents a specific connection year).
The methodology for the production decline analysis on existing connections is described below. The group deliverability parameters and average connection deliverability parameters resulting from this analysis are contained in Appendix A.3 and Appendix A.4, respectively. In the deliverability model, the group deliverability parameters are used to make the deliverability projection for existing connections.
Production Decline Analysis Methodology
The production decline analysis procedure described below applies to conventional gas connections (including tight gas), CBM and shale gas in the WCSB.
Conventional and shale gas connections are grouped by study area, zone, and connection year. CBM connections in Alberta are grouped by producing zone and connection year. For each of these groupings, a data set of group marketable production history is created and, where the grouping represents a specific connection year, a data set of average connection marketable production history is also generated.
The data sets for group marketable production are generated as follows:
- Raw well production for gas connections in each grouping is summed by calendar month getting total group raw production by calendar month.
- The total group raw production by calendar month is multiplied by an average shrinkage factor that applies to the grouping and divided by the number of days in each month to get total monthly marketable gas production and marketable gas production rate (MMcf/d) for each calendar month.
- Using this data set, plots of total daily marketable production rate versus total cumulative marketable production are generated for each grouping.
The data sets for average connection production history are created as follows.
- The raw well production by month for each connection in the grouping is put in a data base.
- For each entry of production month for each connection, a value of normalized production month is calculated as the number of months between the month the connection began producing and the actual production month (this is the normalized production month).
- The raw production for connections in the grouping is summed by normalized production month and then multiplied by the average shrinkage factor that applies to the grouping, providing total marketable production by normalized production month.
- The total marketable production by normalized production month is then divided by the total number of connections in the grouping to get marketable production for the average connection by normalized production month.
- The marketable production for normalized production month is then divided by the average number of days in a month, or 30.4375, giving the production rate for the average connection in the grouping by normalized production month. (Note: due to the different number of production months for connections in the grouping coming on stream at different times of the year, some production data could not be used in the calculation of the average connection production rate).
- Using this data set, plots of daily marketable production rate versus cumulative marketable production for the average connection were generated for each grouping.
For conventional gas connections, the following procedures are applied in performing production decline analysis using the group and average connection historical production data sets:
- Production Decline Analysis for the Pre-1999 Connections
- In each study area, the group rate versus cumulative production plot for the grouping of gas connections on production prior to 1999 is the first to be evaluated. In all study areas, a stable exponential decline for the past several years was exhibited. The group plot for all the connections prior to 1998 yields a current marketable production rate, a stable decline rate applicable to future production, and a terminal decline that may be applicable to later connection year groupings for the study area.
- Evaluate Connection Year 1999 through 2014
- After the initial aggregate connection year is evaluated for a study area, each connection year is evaluated in sequence, from 1999 through 2014.
- Production Decline Analysis for the Average Connection:
Figure A1.3 shows an example of the plots used in evaluation of average connection performance, and the different decline rates that are applied to describe the production.
Figure A1.3 – Example of Average Connection Production Decline Analysis Plot

Source: NEB analysis of Divestco Geovista well production data
- For each connection year, the rate versus cumulative production plot for the average connection is evaluated first to establish the following parameters that describe the production profile of the average connection over the entire productive life:
- Initial Production Rate
- First Decline Rate
- Second Decline Rate
- Months to Second Decline Rate- usually around 18 months
- Third Decline Rate
- Months to Third Decline Rate- usually around 45 months
- Fourth Decline Rate
- Months to Fourth Decline Rate- usually around 100 months.
- For the earlier connection years, the available data is usually sufficient to establish all of the above parameters. For more recent connection years, the duration of historical production data becomes shorter and the parameters describing the later life decline performance must be taken from that determined for earlier connection years. In the example shown in Figure A1.3, the available data is sufficient to determine parameters defining the first, second, and third decline periods for the connection, but the parameters defining the fourth decline period must be assumed based on the analysis of earlier connection years.
- It is assumed that, unless the historical data for the connection year indicates otherwise, the fourth decline rate will equal the terminal decline rate for the grouping established through evaluation of all pre-1999 connections, and that period of the terminal decline rate will commence after 120 months of production.
- The decline parameters determined in this manner for average connections are available in Appendix A4.
- For each connection year, the rate versus cumulative production plot for the average connection is evaluated first to establish the following parameters that describe the production profile of the average connection over the entire productive life:
- Production Decline Analysis for the Group Data:
Once the performance parameters for the average connection are established, the procedure focuses on evaluation of group performance parameters.
As a first step, the average connection performance parameters are combined with the known connection schedule to calculate the expected group performance. This is plotted with the actual group performance data. If the data calculated from average connection performance data does not provide a good match with the actual historical production data for the group, then the average connection parameters may be revised until a good match is obtained between calculated group production data (from average connection data) and actual group production data. An example of the group plots described here is shown in Figure A1.4.
Figure A1.4 – Example of Group Production Decline Analysis Plot

Source: NEB analysis of Divestco Geovista well production data
- The following group performance parameters are determined from the group plot:
- Production Rate as of July 2015
- First Decline Rate
- Second Decline Rate (if applicable)
- Months to Second Decline Rate (if applicable)
- Third Decline Rate (if applicable)
- Months to Third Decline Rate (if applicable)
- Fourth Decline Rate (if applicable)
- Months to Fourth Decline Rate (if applicable)
In the earlier connection year groupings (2001, 2002, etc.), the actual group data is usually stabilized by the current date at or near the terminal decline rate established via the pre-1999 aggregate grouping. In these cases a single decline rate sufficiently describes the entire remaining productive life of the grouping. In these cases the expected performance calculated from average connection data has little influence over determination of the group parameters.
In later connection years (2011, 2012, etc.) actual group production history data cannot provide a good basis upon which to project future deliverability. In these cases the expected performance calculated from average connection data is vital to establishing the current and future decline rates applicable for the connection year.
Group performance parameters determined in this manner are available in Appendix A3.
- Production Decline Analysis for the Average Connection:
- After the initial aggregate connection year is evaluated for a study area, each connection year is evaluated in sequence, from 1999 through 2014.
Production Decline Analysis of CBM and Shale Gas
The production decline analysis procedure described above is also applied to the CBM groupings and shale gas, subject to the following:
- Mannville CBM connections have a different performance profile than the other gas resources in the WCSB. While gas connections for all other groupings can be described by an initial production rate that declines in a relatively predictable manner, Mannville CBM connections go through a dewatering phase with gas production increasing over a period of months to a peak rate. After the peak rate is reached decline will occur. Thus a slightly different set of parameters is used to describe performance of the average connection for Mannville CBM, with initial production rate being replaced by “Months to Peak Production” and “Peak Production Rate”.
- The shorter production history of shale gas makes it more difficult to establish long term decline rates based on historical data. Nevertheless, decline rates that describe the full productive life of shale gas connections are still estimated in this Energy Market Assessment, based on the NEB’s view of ultimate gas recovery for the average connection.
A1.1.1.3 Methodology for Future Connections
For future connections, deliverability is projected based on the number of future connections and the expected average performance characteristics of those connections. The drilling projection is used to estimate the number of future gas connections. Historical trends in average connection performance parameters, obtained from production decline analysis of existing gas connections, are used to estimate average connection performance parameters for future connection years.
A1.1.1.3.1 Performance of Future Connections
The performance of future connections is obtained in each resource grouping by extrapolating the production performance trends for average connections in past connection years. The performance parameters estimated are initial productivity of the average connection and the associated decline rates.
In many groupings, each new connection year follows a trend of decreasing initial productivity for the average conventional gas connection. This trend is evident in Figure A1.5, which shows the initial production rate over time for conventional gas connections in the West Central Alberta Tertiary conventional grouping. Recently, however, there has been a trend in some tight and shale groupings where initial productivity for the average gas connection has been increasing. The initial production rate for future gas connections is estimated by extrapolating the trend in each resource grouping. Historical and projected initial productivity values for the average connection for all gas resource groupings are contained in Appendix A3 and Appendix A4.
Figure A1.5 – Example of Initial Productivity of Average Connections by Connection Year – West Central Alberta Colorado Tight Grouping

Source: NEB analysis of Divestco well production data
The key decline parameters impacting short-term deliverability are the first decline rate, second decline rate, and months to second decline rate. Figure A1.6 shows the historical and projected values of these key decline parameters for the average connections during the years 2011 through 2018 for conventional gas connections in the Southwest Alberta, Tertiary, Upper Cretaceous, Upper Colorado grouping. As shown in Figure A1.6, trends seen in the decline parameters in past connection years are used to establish these key parameters for future years.
Figure A1.6 – Example of Key Decline Parameters for Average Connections Over Time – Southwest Alberta, Tertiary, Upper Cretaceous, Upper Colorado Conventional Grouping

A1.1.1.3.2 Number of Future Connections
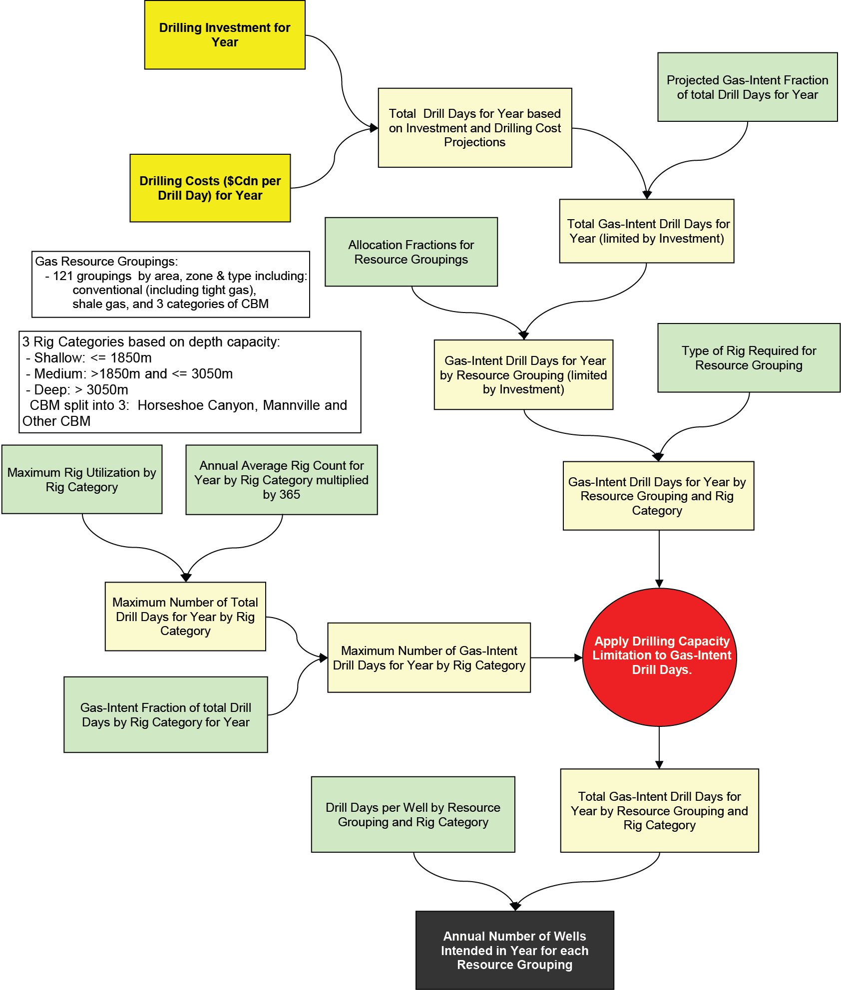
Projecting the number of future connections requires an estimate of the annual number of gas-intent (including tight gas), shale-intent, and CBM-intent wells for each resource grouping and then multiplying by the ratio of annual connections to annual wells.
Shown in Figure A1.7 is the methodology for projecting the number of gas-intent and CBM-intent wells for each year over the projection period. The key inputs are Annual Drilling Investment and Costs per Drill Day. Adjustments to these two key inputs (shown as yellow boxes in Figure A1.7) produce different drilling activity situations in the WCSB. Other inputs required by the procedure are shown in the green boxes in Figure A1.7. The values projected for these other inputs are estimated from an analysis of historical data.
The Board projects an allocation of gas-intent drill days for each of the resource groupings. The allocation fractions are determined from historical trends, recent estimates of supply costs, and the Board’s view of development potential for the resource groupings. The allocation fractions reflect the historical trends of an increasing focus on the deeper formations located in the western side of the basin, increasing interest in tight gas and gas shales in B.C, and further development of liquids rich/wet natural gas. Tables of the historical data (drill days and allocation fractions) and the projected allocation fractions are available in Table B1.
Table B1 – Factors for Allocation of Gas-Intent Drill Days to Resource Groupings data
After allocating the gas-intent drill days to the resource groupings, a check is completed against drilling capacity to ensure that physical drilling limitations are not exceeded. The number of gas-intent wells drilled in each year is calculated by dividing the drill days targeting each resource grouping by the applicable average number of drill days per well.
Figure A1.7 – Flowchart of Drilling Projection Methodology

For each resource grouping, a connection ratio (the ratio of annual connections to annual wells drilled targeting a grouping) is estimated based on historical data. The annual number of wells drilled is multiplied by the connection ratio to obtain the number of annual connections for each resource grouping. The connection ratios for each resource grouping are provided in Table B.2. The annual number of connections for each resource grouping is allocated to each month of the year in accordance with the established historical connection schedule.
Table B2 – Detailed Gas-Intent Drilling and Gas Connection Projections by Case data
A1.1.2 Solution Gas
Solution gas is gas produced from oil wells in conjunction with the crude oil and accounts for about 13 per cent of total marketable gas production in the WCSB. To estimate deliverability of solution gas, oil connections are grouped by study area and production decline analysis is performed on the entire grouping to obtain the current production rate and the decline rate. The deliverability resulting from these parameters is deemed to represent all solution gas deliverability (i.e. deliverability from both existing and future connections).
A1.1.3 Yukon and Northwest Territories
No deliverability from the Mackenzie Delta and elsewhere along the Mackenzie Corridor is included during the three year projection period, as lower prices have rendered production uneconomic. The Norman Wells field produces small amounts of gas that serve local purposes and is not tied into the North American pipeline grid. Cameron Hills production ceased in February 2015.
A1.2 Atlantic Canada
For producing wells from offshore Nova Scotia, production profiles are based on the seasonal performance of the two producing projects. No additional infill wells are assumed for the producing fields over the projection period. Deliverability from the Deep Panuke development started in fall 2013, but has since turned seasonal.
Onshore production from the McCully Field in New Brunswick was connected into the regional pipeline system at the end of June 2007 and now operates on a seasonal basis.
Shale gas potential exists in New Brunswick and Nova Scotia, however, provincial policies currently prohibit hydraulic fracturing which is required for shale gas development. It is assumed these policies do not change over the projection period.
A1.3 Other Canadian Production
A minor remaining amount of Canadian deliverability is from Ontario. Deliverability from Ontario is projected by extrapolation of historical production volumes. Shale gas potential exists in Quebec, however, provincial policies currently prohibit hydraulic fracturing which is required for shale gas development. It is assumed these policies do not change over the projection period.
A1.4 Canadian Deliverability and Canadian Demand
Canadian natural gas demand is met within the integrated North American natural gas market by a combination of Canadian natural gas deliverability and imports of U.S. gas.
Natural gas deliverability is defined as the estimated amount of gas supply that could be produced from a given area, after field processing, based on historical production and individual well declines, as well as projected activity. All estimated gas use prior to the outlet from field processing plants has already been deducted from the deliverability estimate, and likewise is not included in the demand estimate. Gas consumed at the Goldboro processing facility in Nova Scotia is in this category of field processing and has therefore already been deducted from Atlantic Canada deliverability.
Current and projected Canadian gas demand is divided geographically at the Saskatchewan-Manitoba border into Western and Eastern Canada demand. Western Canada demand includes gas volumes withdrawn during the recovery of natural gas liquids at straddle plants. Approximately 85 to 90 per cent of the gas volumes leaving Alberta are processed through the straddle plants, where much of the ethane in the gas stream is extracted along with traces of other NGLs and heavier components remaining after field processing. A table of the Average Annual Canadian Deliverability and Demand is available in Appendix E.
Table E – Average Annual Canadian Gas Deliverability and Demand data
Canadian gas demand includes gas required for pipeline fuel in the respective areas. The Board’s projection of Canadian gas demand is based on historical trends and expected major increments of gas-fired power generation and industrial projects (including oil sands developments). The demand projection is based on the assumption of average weather conditions. Considerable variability in actual gas demand is possible due to the impact of weather variation on Canada’s space heating needs.
A2 – DELIVERABILITY PARAMETERS – RESULTS
A2.1 WCSB
Using the Board’s methodology, connections in the WCSB are categorized as either gas or oil. Gas connections are further categorized as conventional (including the tight gas sub-category), and unconventional (including shale gas and CBM). Connections are grouped based on geographical area, producing zone, and connection year, with different grouping criteria applied to different types of connections.
In the case of existing gas connections (those on production prior to 1 August 2015), and all oil connections (solution gas), production decline analysis is used to establish parameters that define future deliverability of each grouping. Section A2.1.1 below provides further discussion of the parameters resulting from the production decline analysis.
For future gas connections (those on production after 1 August 2015), the number of expected future connections and the expected production performance of those future connections is estimated to provide a basis for the deliverability projection. Section A2.1.2 below provides discussion of the parameters used to project deliverability for future gas connections.
A2.1.1 Production from Existing Gas Connections
The future deliverability of existing connections of the resource groupings comprising conventional (including tight gas), and unconventional (including shale gas and CBM), and all solution gas was determined via the production decline analysis procedure described in Appendix A3. The decline parameters describing the expected future deliverability of each grouping are listed in Appendix A3.
The deliverability parameters for these groupings are not impacted by the different price cases considered in this report. The different price cases are included to reflect uncertainty in future gas drilling activity only.
The parameters describing future deliverability for all of these groupings are the production rate as of July 2015 and as many as four future decline rates that apply to specified time periods in the future. For the older groupings of wells where production appears to have stabilized at a final decline rate, only one future decline rate is needed to describe future group deliverability. For newer well groupings, the decline rate that applies over future months changes as the group performance progresses towards the final stable decline period. For these newer well groupings, three or possibly four different decline rates have been determined to describe future performance.
The future deliverability projected for these groupings represents the deliverability that would occur from the WCSB if there were no further gas connections made after July 2015.
The Board’s projections show that aggregate production for these groupings will decline by 10 per cent per year over 2015 to 2018. Deliverability from future gas connections supplements the declining deliverability from existing connections.
A2.1.2 Future Gas Connections
Deliverability associated with future gas connections is calculated for each resource grouping using estimates for production performance of the average connection and the number of connections in future years. The parameters associated with both of these inputs are discussed in the sections below.
While past deliverability projections for existing gas connections have enjoyed a high degree of accuracy, the certainty associated with the projections for future gas connections is less. The key uncertainty is the level of gas drilling that will occur. Three price cases have been created to address the uncertainty inherent in the gas drilling projections.
A2.1.2.1 Performance Parameters for Future Average Gas Connections
The production decline analysis procedures described in Appendix A.1 provide the basis for establishing performance parameters for future gas connections. The trends seen in average connection performance for the various groupings of existing connections are used to make an estimate of performance parameters for future gas connections.
For conventional gas connections (including tight gas), the connections are grouped based on area, formation, and connection year from 1999 through 2015. These 13 connection year groupings are assessed for each grouping, providing an excellent historical data set to estimate performance of future wells.
Two trends are apparent in the performance parameters for the existing conventional gas connections.
- Decline rates applicable to the average connection are quite stable over the past several connection years.
- Initial productivity of the average connection increases from connection year to connection year.
With respect to initial productivity of the average gas connection, the overall trend for the WCSB is shown in Figure A2.1. After decreases in initial productivity over 2001 to 2006, the trend reversed upward for 2007, remained fairly stable through 2009, and continued upward through to 2015 as higher initial productivity rates from tight gas and shale gas wells began to represent a growing share of the wells drilled in a year. Initial productivity over the projection is almost flat primarily due to holding the rates constant for most gas wells.
Figure A2.1 – WCSB Initial Productivity of Average Gas Connections by Connection Year

Source: NEB Analysis of Divestco Well Production Data
Table A2.1 shows the historical average initial production rates for the average gas connections for each area. Appendix A3 and Appendix A4 provide a complete listing of all performance parameters for average connections by grouping for both historical and future connection year groupings.
The average connection performance parameters projected for connection years August 2015 through 2018 are the same in all three price cases assessed in this report. Variance between the cases is affected by applying different levels of gas drilling activity as discussed further in Section A2.1.2.2 of this appendix.
A2.1.2.2 Number of Future Gas Connections
The projected number of connections by year and the projected production performance of the average connections in those years are applied to provide deliverability associated with future gas connections. To determine the number of future gas connections, projections of gas-intent drilling are made for each of the resource groupings. The annual number of wells targeted to each grouping is applied to the ratio of annual connections to annual wells for that grouping to provide the annual number of connections.
Volatile and unpredictable market conditions are expected to be the primary influence on gas-intent drilling activity. As a result, there is a high degree of uncertainty in the gas drilling activity that might occur in the coming years. Three drilling activity cases (Mid-Range, Higher, and Lower) that are based on projections of gas price reflect a range of market conditions that may occur over the projection period. Figure A2.2 indicates the projected number of gas-intent wells for all resource grouping in each case.
Detailed tabulations of projected annual gas-intent-wells, connection ratios, and annual connections for each resource grouping for each case are provided in Table B2.
Figure A2.2 – WCSB Gas-Intent Well Drilling Cases

A2.2 Atlantic Canada, Ontario, and Quebec
As indicated in Appendix A1, deliverability from Atlantic Canada and Ontario is based on extrapolation of prior trends. No additional wells over the 2016 to 2018 period are assumed to be drilled that would contribute to deliverability at this time.
Marketable production from the Deep Panuke development started in fall 2013. Deep Panuke has begun producing seasonally in the winters, however incursion of water into the reservoir could adversely impact the amount of natural gas recoverable over the lifetime of the project.
Provincial policy in New Brunswick and Nova Scotia currently prohibits hydraulic fracturing which is required for shale gas development. It is assumed that these policies do not change and no additional onshore gas wells are drilled over the projection period. Deliverability from Ontario continues to decline with no additional drilling expected over the projection period.
Provincial policy in Quebec currently prohibits hydraulic fracturing which is required for shale gas development. It is assumed that these policies do not change and no additional gas wells are drilled over the projection period.
A3 – Decline Parameters for Groupings of Existing Gas Connections
Table A3.1 – Formation Index data
Table A3.2 – Grouping Index data
See the spreadsheet file Table A3.3 for decline parameters for groupings of existing gas connections.
Table A3.3 – Decline Parameters for Groupings of Existing Gas Connections data
A4 – Decline Parameters for Groupings of Future Gas Connections
See the spreadsheet file Table A4.1 for decline parameters for groupings of future gas connections.
Table A4.1 – Decline Parameters for Groupings of Future Gas Connections data
Appendix B
B1 Factors for Allocation of Gas-Intent Drill Days by Area
Table B.1 – Factors for Allocation of Gas-Intent Drill Days to Resource Groupings data
B2 Detailed Gas-Intent Drilling and Gas Connection Projections by Case
Table B.2 – Detailed Gas-Intent Drilling and Gas Connection Projections by Case
Appendix C
Deliverability Details by Case
C1 – Canadian Gas Deliverability by Area/Resource – Mid-Range Price Case
Table C.1 – Canadian Gas Deliverability by Area/Resource – Mid-Range Price Case data
Figure C.1 – Outlook for Canadian Gas Deliverability – Mid-Range Price Case

Table C.2 – Canadian Gas Deliverability by Area/Resource – Higher Price Case
Table C.2 – Canadian Gas Deliverability by Area/Resource – Higher Price Case data
Figure C.2 – Outlook for Canadian Gas Deliverability – Higher Price Case

C.3 – Canadian Gas Deliverability by Area/Resource – Lower Price Case
Table C.3 – Canadian Gas Deliverability by Area/Resource – Lower Price Case data
Figure C.3 – Outlook for Canadian Gas Deliverability – Lower Price Case

Appendix D
D1 Total Canadian Deliverability Comparison by Case
Figure D.1 – Total Canadian Deliverability Comparison by Case

Appendix E
E1 Average Annual Canadian Deliverability and Demand
Table E – Average Annual Canadian Gas Deliverability and Demand data
- Date modified: