Modèle de la production de pétrole brut
Description du modèle
Pour modéliser la production de pétrole brut, le système de modélisation d’Avenir énergétique utilise trois approches distinctes conçues pour prendre en compte les caractéristiques des différents moyens de production utilisés au Canada :
- Production des sables bitumineux
- Production de pétrole classique, de pétrole de réservoirs étanches et de pétrole de schiste dans l’Ouest canadien
- Production pétrolière au large de Terre-Neuve-et-Labrador
Production des sables bitumineux
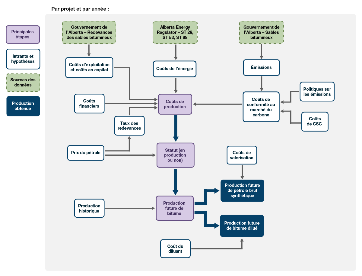
Figure OS.1 – Aperçu du modèle pour les sables bitumineux
Source et Description
Source : Régie de l’énergie du Canada
Description : L’infographie illustre de façon simplifiée le modèle servant pour les sables bitumineux, qui vise à projeter la production totale provenant des sables bitumineux au cours d’une année donnée. Cette production est estimée en fonction de chaque projet de manière à connaître la production future de bitume, dont celle de pétrole brut synthétique et celle de bitume dilué. Le modèle ventile ces coûts en regard des coûts de production et de l’état d’avancement du projet (à savoir s’il est en production ou non).
Catégories de production issue des sables bitumineux
Le modèle pour les sables bitumineux compile la production passée de chaque projet et en projette la production future. La production est regroupée selon la catégorie à laquelle chaque projet appartient (récupération in situ, extraction à ciel ouvert ou production primaire) et selon les produits finaux (bitume dilué ou pétrole brut synthétique). À l’heure actuelle, la plus grande partie du bitume brut extrait des mines est valorisée en Alberta pour en faire du pétrole brut synthétique, et la production in situ s’élève à environ 10 %. La majeure partie de la production récupérée in situ est commercialisée sous forme de bitume dilué, au même titre que celui extrait des mines Kearl de L’Impériale et Fort Hills de Suncor.
Figure OS.2 – Catégories de production issue des sables bitumineux
Source et Description
Source : Régie de l’énergie du Canada
Description : Ce schéma illustre les principaux produits issus des sables bitumineux. Le bitume brut est obtenu par récupération in situ, extraction à ciel ouvert ou production primaire. La production in situ est effectuée à l’aide de techniques comme la stimulation cyclique par la vapeur (« SCV »), le drainage par gravité au moyen de vapeur (« DGMV »), la récupération assistée des hydrocarbures (« RAH ») et certaines méthodes expérimentales. L’extraction à ciel ouvert comprend le traitement de la mousse naphténique et le traitement de la mousse paraffinique. Le bitume brut peut ensuite être transformé en pétrole brut synthétique à des installations d’extraction et de valorisation intégrées ou à des usines de valorisation indépendantes.
Figure OS.3 – Carte des régions de sables bitumineux
Source et Description
Source : Gouvernement de l’AlbertaNote de bas de page 1
Description : Cette carte montre la superficie des terres louées dans les trois principales régions de sables bitumineux : Athabasca, rivière de la Paix et Cold Lake. Athabasca est la plus grande région de sables bitumineux et la seule qui se prête à l’exploitation minière. Les régions de la rivière de la Paix et de Cold Lake sont plus petites et ne conviennent qu’à la production in situ.
Méthodes de récupération
Exploitation minière
Les projets de sables bitumineux actuellement inclus dans le modèle pour les sables bitumineux sont ceux de Suncor (mine de base et mine de Fort Hills), de Syncrude (mines de Mildred Lake et d’Aurora), de Canadian Natural Resources Limited (« CNRL ») (mines Muskeg River et Jackpine dans la région d’Athabasca et projet Horizon) et de L’Impériale (mine Kearl). De nouveaux projets miniers peuvent être ajoutés au modèle si les circonstances économiques le permettent.
Bitume in situ
Le modèle pour les sables bitumineux renferme plus de 20 projets de récupération in situ qui produisent du bitume en Alberta. En 2021, certains des plus grands étaient ceux de Cenovus (Christina Lake et Foster Creek), de Suncor (Firebag), de L’Impériale (Cold Lake), de ConocoPhillips (Surmont), de CNRL (Jackfish) et de MEG Energy (Christina Lake). Si les circonstances économiques le permettent, de nouveaux projets de récupération in situ peuvent être ajoutés au modèle et on peut y intégrer diverses technologies : drainage par gravité au moyen de vapeur (« DGMV »), stimulation cyclique par la vapeur (« SCV ») et récupération assistée des hydrocarbures (« RAH »). Un ratio vapeur-pétrole, qui correspond à la quantité de vapeur utilisée pour produire un baril de pétrole, est assigné à chacun des projets in situ inclus dans le modèle. Ce ratio est un élément important dans le calcul des émissions d’un projet.
Production primaire
Le bitume convenant à la production primaire est légèrement moins visqueux que les autres bitumes issus de la production in situ et peut remonter à la surface sans chaleur ou solvants. Comme elles sont peu élevées, les projections de la production primaire sont regroupées pour l’ensemble des projets.
Méthodes de projection de la production de bitume
Les données de production historiques, les plans annoncés par les producteurs et les consultations menées auprès de l’industrie et des gouvernements sont utilisés pour déterminer quels nouveaux projets d’exploitation de sables bitumineux ou agrandissements sont les plus susceptibles d’être réalisés. Les données sur les coûts des installations servent à estimer la rentabilité des projets existants, des projets futurs (nouveaux) et des agrandissements (projets existants et nouveaux). Cette information et les prix présumés du pétrole et du gaz naturel au Canada et ailleurs dans le monde, permettent d’établir des projections de la production des sables bitumineux.
Méthode pour les projets existants
Les projets qui produisent ou qui ont produit du pétrole sont classés dans la catégorie des projets existants et leur profil de production est déterminé par le temps qu’il leur faudrait pour épuiser leurs réserves restantes. Le modèle présume que la production tirée des mines existantes devrait demeurer constante pendant la plus grande partie de la durée de vie du projet, puis diminuer rapidement au cours des dernières années d’exploitation. Il suppose que la production des projets in situ diminuera graduellement, car les producteurs ciblent des réserves de qualité supérieure avant de passer à des ressources de moindre qualité. La production des projets qui ne produisent actuellement pas, mais qui ont déjà produit dans le passé, sera présumée nulle pendant la période de projection (projets mis hors service), mais pourra être ramenée aux niveaux prévus si l’information rendue publique le justifie (projets temporairement mis hors service). La remise en service d’un projet survient lorsque les prix du pétrole sont suffisamment élevés pour assurer sa rentabilité.
Méthode d’agrandissement et projets futurs
Les agrandissements sont des ajouts à des projets existants. Il est fort probable que les hausses futures de la production de bitume seront principalement attribuables à des agrandissements de projets existants plutôt qu'à de nouveaux projets. L’information accessible au public sert à déterminer l’envergure et le moment des agrandissements. Ceux réalisés pour rendre un projet plus rentable, selon les prix présumés du pétrole et d’autres hypothèses clés d’un scénario donné, sont plus susceptibles d’aller de l’avant.
Compte tenu du prix du pétrole prévu et d’autres hypothèses, de nouveaux projets pourraient être inclus dans les projections.
Coût de la production régulière
Le coût de la production régulière est évalué pour tous les grands projets d’exploitation de sables bitumineux et sert à déterminer si des projets doivent être retirés parce qu’ils ne sont pas rentables. Le coût de la production régulière correspond au coût de production d’un baril de bitume diluéDéfinition* ou de pétrole brut synthétiqueDéfinition* (qui sera examiné dans la prochaine section), et est évalué pour chaque année d’exploitation de chaque projet jusqu’en 2050. Les coûts comprennent ceux du carburant, de l’exploitation, du capital, du diluantDéfinition*, de même que les redevances, les taxes, la tarification des émissionsDéfinition* et le taux de rendement pour les investisseurs. Le modèle présume que les projets dont le coût de la production régulière est inférieur aux prix de référence poursuivront leurs activités selon leur calendrier habituel, et que ceux dont les coûts sont supérieurs aux prix de référence supposés pendant plusieurs années consécutives, donc non rentables, ne doivent pas être pris en compte dans la modélisation.
Figure OS.4 – Aperçu du modèle du coût de la production régulière des projets de sables bitumineux
Source et Description
Source : Régie de l’énergie du Canada
Description : Ce schéma illustre les intrants, les étapes intermédiaires et les extrants du modèle pour les sables bitumineux. Les principaux intrants sont des ensembles de données publics du gouvernement de l’Alberta et de l’Alberta Energy Regulator, et les principaux extrants sont la production de bitume dilué et de pétrole brut synthétique. Les étapes intermédiaires importantes sont le calcul du coût de production, la détermination de l’état de la production de chaque projet et la projection de la production de bitume. Chacune de ces étapes est effectuée annuellement.
Méthodes de projection de la production de pétrole brut synthétique
Le pétrole brut synthétique désigne le bitume brut qui est transformé en un pétrole brut plus léger et de plus grande valeur. À l’heure actuelle, la majeure partie du bitume extrait à ciel ouvert et une partie de la production in situ sont valorisées. Le modèle pour les sables bitumineux présume que l’on continuera de valoriser le bitume dans les projets où cela se fait déjà. Si des projets comportant des installations de valorisation devaient cesser leurs activités durant la période de projection, on suppose que ces installations seraient mises hors service en même temps. Les mines de valorisation du bitume sont celles de CNRL (Athabasca, Horizon), de Syncrude et de Suncor (mine de base).
Besoins en diluants
Le bitume brut est très visqueux et doit être valorisé ou dilué avec un hydrocarbure plus léger appelé diluant pour être transporté par pipeline ou par chemin de fer. Les besoins en diluants sont estimés en calculant le ratio moyen diluant/bitume pour chaque projet de sables bitumineux. Ce ratio varie en fonction du type de pétrole brut que l’on mélange et du type de diluant que l’on emploie, mais habituellement, un baril de bitume dilué contient environ 30 % de diluant par volume. Cette analyse fait état du volume de diluant qu’il faut mélanger au pétrole lourd classique (c.-à-d. le pétrole lourd qui n’est pas issu des sables bitumineux).
Émissions et réduction
L’intensité des émissions et le total des émissions de dioxyde de carbone (« CO2 ») de chaque grand projet de sables bitumineux sont modélisés dans cette analyse. Ces valeurs sont fondées sur des données publiques du gouvernement de l’Alberta (en anglais). Les émissions de CO2 par baril de bitume produit dans les mines devraient diminuer au fil du temps, grâce à la mise en œuvre de mesures d’efficacité et à la réponse des producteurs à l’augmentation des prix du carbone. Les ratios vapeur-pétrole (« RVP ») des projets in situ demeurent constants tout au long de la période de projection, car on suppose que les améliorations apportées aux procédés en vue de réduire ces ratios seront contrebalancées par le déplacement de la production vers un réservoir de qualité inférieure après l’épuisement du pétrole de qualité supérieure. On présume que les RVP des nouveaux projets diminueront rapidement au cours des premières années de production, avant de se stabiliser. Moyennant des coûts supplémentaires, des solvants peuvent être injectés en même temps que la vapeur pour améliorer le RVP des projets in situ, mais cette possibilité n’est pas modélisée dans cette analyse.
Données économiques sur le captage et le stockage du CO2
Pour déterminer si la technologie de captage et de stockage du carbone (« CSC ») est adoptée, on évalue, à l’aide d’un modèle d’actualisation des flux de trésorerie, si la valeur actuelle nette (« VAN ») liée à l’installation d’équipements de CSC est positive et supérieure à ce qu’elle serait si cet équipement n’était pas installé et que l’on payait plutôt le prix sur le carbone. Si un projet ne répond pas à ces critères, on suppose qu’on n’aura pas recours à la technologie du CSC et qu’on continuera à payer le prix du carboneDéfinition*. Si ces critères sont satisfaits, la construction de systèmes de CSC est présumée. Le nombre total de systèmes construits est déterminé à l’aide d’une équation de part de marché qui envisage l’installation d’un plus grand nombre de systèmes à mesure que leur présence devient plus rentable que leur absenceNote de bas de page 2. Le coût du CSC tient compte du crédit d’impôt à l’investissement pour le captage, l’utilisation et le stockage du carbone.
Les sources d’émissions des projets de sables bitumineux ne peuvent pas toutes être captées au moyen du CSC, et même celles qui s’y prêtent peuvent parfois être mieux gérées à l’aide d’autres options. Par exemple, les camions de transport au diesel utilisés dans l’exploitation minière pourraient être remplacés par des véhicules électriques ou à hydrogène, et les chaudières à coke de pétrole présentes dans les usines de valorisation pourraient être remplacées par des chaudières alimentées au gaz naturel. Toutes les émissions qui ne sont pas liées à l’injection de vapeur sont alignées sur les résultats du modèle de la demande d’énergie et des émissions.
Cogénération
Les installations de sables bitumineux doivent produire beaucoup de chaleur pour produire du bitume. Pour tirer une valeur supplémentaire de cette chaleur, les producteurs intègrent souvent des systèmes de cogénérationDéfinition* à leurs projets afin d’utiliser l’excédent de chaleur pour produire de l’électricité, qui peut ensuite être utilisée sur place ou vendue au réseau. Dans notre modélisation, nous supposons que les projets utiliseront cette électricité pour répondre à leurs propres besoins et qu’ils vendront l’excédent au prix du marché. On présume que les projets dotés d’un système de cogénération continueront de produire de l’électricité et du bitume à un ratio fixe. La cogénération peut être ajoutée à des projets nouveaux ou existants.
Production de pétrole classique, de réservoirs étanches et de schistes
Figure CO.1 – Aperçu du modèle pour le pétrole classique
Source et Description
Source : Régie de l’énergie du Canada
Description : Cette infographie illustre le modèle servant à projeter la production canadienne totale de pétrole classique, de pétrole de réservoirs étanches et de pétrole de schiste durant une année donnée. Le modèle comprend les éléments suivants :
- Production de pétrole classique de l’Ouest canadien provenant des nouveaux puits, revenu total et particularités des puits (comme la profondeur et l’âge).
- Production de pétrole classique de l’Ouest canadien provenant de vieux puits, en tenant compte de l’ensemble des puits et de la diminution de la production de pétrole.
- Production de pétrole de cinq grands projets au large des côtes de Terre Neuve-et-Labrador;
- Évolution de la production dans les autres régions du Canada : Territoires du Nord-Ouest, Nouveau-Brunswick et Ontario.
L’infographie présente aussi les regroupements faits par PetroCUBE dans l’Ouest canadien, qui réunissent le pétrole classique selon les catégories (lourd et léger, classique, de réservoirs étanches et de schiste) et selon les zones (de peu profondes à profondes).
Le modèle de la Régie de projections de la production de pétrole classique, de réservoirs étanches et de schistes estime la capacité de production des puits existants et futurs. Il ne tient pas compte d’éventuelles réductions de la production réelle dues à des conditions météorologiques changeantes, à des catastrophes naturelles, à des pannes d’équipement ou à d’autres interruptions de la production.
Le nombre de puits forés à l’avenir présumé dans le modèle dépend des investissements. Le revenu total disponible pour l’industrie pour une année donnée est estimé en appliquant les prix futurs du pétrole à la production totale et en déduisant les coûts des émissions. Une partie de ces revenus est ensuite réinvestie sous forme de dépenses en immobilisations dans de nouveaux puits. Le nombre de jours de forage au cours d’une année est déterminé en divisant le montant de ces dépenses par les frais quotidiens pour de telles activités. Le nombre de nouveaux puits forés chaque année correspond au nombre de jours de forage par année divisé par le nombre de jours requis pour forer et terminer un puits moyen.
Pour les besoins de l’analyse, l’Ouest canadien est divisé en regroupements sur la base de la géographie, de la stratigraphie, du type de ressources (pétrole classique, pétrole de réservoirs étanches ou pétrole de schiste) et de la catégorie de pétrole (léger ou lourd). La capacité de production de pétrole est déterminée en classant les puits selon ces catégories clés, puis en analysant les courbes de diminution moyenne pour modéliser la production future à partir des puits existants et futurs. Les projections de production de tous les regroupements sont ensuite additionnées pour déterminer la production totale dans l’Ouest canadien. Les sections qui suivent présentent en détail les regroupements dans l’Ouest canadien.
Figure CO.2 – Schéma des méthodes de production de pétrole classique, de pétrole de réservoirs étanches et de pétrole de schiste
Source et Description
Source : Régie de l’énergie du Canada
Description : Ce schéma illustre la méthode de production du pétrole. La rangée du haut comporte quatre étapes : 1] calcul du revenu en multipliant le prix par la production; 2] estimation des dépenses en immobilisations liées au forage en fonction du revenu; 3] calcul du nombre de jours de forage attribués à tous les regroupements; 4] calcul du nombre de puits forés par regroupement. La rangée du bas comprend trois étapes : 1] réunion des niveaux de productivité annuelle initiale et les courbes de diminution de chaque regroupement; 2] production des courbes de diminution futures en fonction des tendances historiques; 3] calcul des profils de production des puits de chaque regroupement. La production totale d’un regroupement est calculée en multipliant le nombre de puits qui le compose (selon les étapes de la ligne supérieure) par la production par puits de chaque regroupement (selon les étapes de la ligne du bas).
Regroupements pour l’analyse de la diminution de la production
Pour évaluer la production de pétrole dans l’Ouest canadien, la production et les puits de pétrole sont répartis de la façon présentée à la figure CO.3. En divisant l’Ouest canadien en régions puis en catégories, selon les types de pétrole en place et sur la base des formations géologiques présentes, on obtient un total d’environ 250 groupes. De ce nombre, quelque 150 ont des puits sur le territoire ou en ont eu, ce qui permet de connaître la production historique.
Figure CO.3 – Catégories de production de pétrole non issue des sables bitumineux dans l’Ouest canadien
Source et Description
Source : Régie de l’énergie du Canada
Description : Ce schéma segmente la production de pétrole dans l’Ouest canadien selon la catégorie, le type et la zone. Il existe deux catégories de pétrole, le léger et le lourd. La première comprend trois types de produits : le pétrole classique, le pétrole de réservoirs étanches et le pétrole de schiste. Pour le pétrole classique et le pétrole de réservoirs étanches, la zone correspond à leur groupe géologique, tandis que le pétrole de schiste est uniquement produit dans la formation de Duvernay. Le pétrole lourd comprend deux types de produits : le pétrole classique et le pétrole de réservoirs étanches. La zone du pétrole de réservoirs étanches correspond à son groupe géologique, tout comme celle du pétrole classique, mais celui-ci renferme en outre une sous-catégorie pour les projets thermiques et la RAH.
Régions pétrolifères
Les puits et la production de pétrole sont regroupés géographiquement en fonction des régionsNote de bas de page 3 situées en Alberta, en Colombie-Britannique, en Saskatchewan et au Manitoba (figure CO.4). La région de Lloydminster est scindée en deux de part et d’autre de la limite provinciale. L’Alberta compte dix régions et la Saskatchewan, trois. Le nord-est de la Colombie-Britannique forme lui aussi une région, au même titre que le sud-ouest du Manitoba.
Figure CO.4 – Carte des régions pétrolifères de l’Ouest canadien
Source et Description
Source : Régie de l’énergie du Canada
Description : Cette carte montre les régions pétrolifères de l’Ouest canadien qui sont utilisées dans le modèle. Les puits et la production sont regroupés par région. Elle comprend les régions pétrolifères du nord-est de la Colombie-Britannique, de l’Alberta (dix zones), du sud de la Saskatchewan (trois zones) et du sud du Manitoba.
Catégorie – Léger ou lourd
Chaque organisme de réglementation provincial a ses propres critères de classification du pétrole brut, qui peut ainsi être léger, lourd, extra lourd ou moyen. AE 2023 ne comporte que deux catégories : léger et lourd.
Type – Classique, réservoirs étanches ou formations schisteuses
Une fois que le pétrole produit par un puits a été jugé léger ou lourd, il faut établir s’il s’agit de pétrole classique, de réservoirs étanches ou de formations schisteuses.
Le pétrole est considéré être de réservoirs étanches s’il est tiré d’un puits horizontal foré dans les formations suivantes après une certaine année.
- Bakken/Three Forks/Torquay : Après 2004 au Manitoba, en Saskatchewan (Estevan) ou en Alberta; formations de Bakken, de Torquay et d’Exshaw
- Beaverhill : Après 2008 en Alberta; groupe de Beaverhill Lake ou formation de Swan Hills (mais non la formation de Slave Point)
- Belly River : Après 2009 en Alberta; groupe de Belly River
- Cardium : Après 2007 en Alberta; formation de Cardium
- Charlie Lake : Après 2008 en Alberta; formations de Charlie Lake, Halfway et Boundary
- Dunvegan : Après 2009 en Alberta; formation de Dunvegan
- Shaunavon inférieur : Après 2005 en Saskatchewan; formation de Shaunavon
- Montney/Doig : Après 2008 en Alberta et après 2010 en Colombie-Britannique; formations de Montney, de Doig ou du Trias
- Pekisko : Après 2008 en Alberta; formation de Pekisko
- Slave Point : Après 2008 en Alberta; formation de Slave Point
- Spearfish : Après 2008 au Manitoba; formation d’Amaranth inférieur
- Viking : Après 2007 en Saskatchewan et en Alberta; formation de Viking
Il s’agit de pétrole de formations schisteuses si la production est tirée d’un puits horizontal foré après 2007 en Alberta dans la formation de Duvernay.
Zone géologique – Groupes de formations
Les données sur les puits de l’Ouest canadien font état de milliers d’horizons stratigraphiques. AE 2023 regroupe ces horizons à l’intérieur de zones géologiques plus larges appelées groupes de formations. Le tableau CO.1 de la présente section dresse la liste des zones géologiques, des moins profondes (plus jeunes) aux plus profondes (plus anciennes).
- Tertiaire
- Crétacé supérieur
- Colorado supérieur
- Colorado
- Mannville supérieur
- Mannville moyen
- Mannville inférieur
- Mannville
- Jurassique
- Trias supérieur
- Trias inférieur
- Trias
- Permien
- Mississippien
- Dévonien supérieur
- Dévonien moyen
- Dévonien inférieur
- Silurien/Ordovicien
- Cambrien
- Précambrien
D’autres groupes sont fondés sur des formations particulièrement importantes pour la production dans le bassin sédimentaire de l’Ouest canadien (« BSOC »)Définition*, comme la formation de Montney ou la formation schisteuse de Duvernay. De plus, les puits de pétrole sont regroupés selon l’année où ils ont été mis en service (tous les puits antérieurs à 1999 forment un seul regroupement) afin que la production des puits puisse être analysée au fil du temps.
Projets de récupération thermique et de récupération assistée des hydrocarbures
On compte plusieurs projets thermiques en Saskatchewan, dans la région de Lloydminster, ainsi que deux projets de récupération assistée des hydrocarbures par injection de CO2 dans la région 14 de cette même province et un autre dans la région 10 du Nord-Ouest de l’Alberta. L’analyse se penche sur chacun de ces projets de façon distincte. Puisque les modes d’extraction du pétrole varient selon le projet, les puits associés à chacun ne sont pas inclus dans l’analyse de la diminution globale. Les projections de production pour ces projets sont plutôt fondées sur les tendances récentes à cet égard, les plans des exploitants pour la poursuite de la mise en valeur et les hypothèses relatives au marché pour chaque scénario.
Les projets thermiques, tous dans le groupe de Mannville, produisent dans chaque cas du pétrole classique lourd. En voici la liste :
- Celtic GP / Sparky
- Lashburn
- Pikes Peak
- Plover Lake
- Sandall Colony
- Bolney
- Dina
- Senlac
- Onion Lake
- Rush Lake
- Dee Valley, Edam Central
- Spruce Lake
Les projets de RAH par injection de CO2 en Saskatchewan produisent du pétrole lourd classique tiré de la zone du Mississippien, et celui en Alberta produit du pétrole léger classique provenant des zones du Mississippien et du Dévonien. Ces projets sont les suivants :
- Weyburn (région 14)
- Midale (région 14)
- Zama (région 10)
Les nouveaux projets thermiques ou de RAH dans l’Ouest canadien seraient analysés individuellement s’ils étaient mis en service.
Production de pétrole à partir de puits de gaz
La production de pétrole à partir de puits de gaz naturel est négligeable. En Alberta, moins de 2 % de la production de pétrole classique et de pétrole de réservoirs étanches provient de tels puits. Puisque tous les puits producteurs de pétrole sont inclus dans l’analyse des puits existants, la production de pétrole projetée à partir des puits de gaz est intégrée aux projections des différents groupes. Celle associée à des puits futurs ne fait pas l’objet de projections directes. L’analyse de la production de condensats est incluse dans le modèle pour les liquides de gaz naturel.
Méthodes de calcul du rendement des puits de pétrole
Les données de production historiques sont analysées pour déterminer les baisses de production (taux de diminution de la production au fil du temps), qui servent ensuite à établir le rendement futur. L’analyse comprend les puits forés depuis 2000, ce qui permet d’avoir accès à un vaste ensemble de données historiques pour établir les tendances de la production. Les méthodes utilisées pour projeter la production de pétrole des puits existants diffèrent de celles utilisées pour projeter la production des puits futurs.
Les données de production historiques sont analysées pour déterminer le taux de diminution de chaque regroupement (région/catégorie/type/zone/année de puits) afin de produire deux ensembles de paramètres :
- Paramètres de diminution d’un groupe – Attentes quant à la production de l’ensemble des puits d’un regroupement pour chaque année.
- Paramètres de diminution d’un puits moyen – Attentes quant à la production d’un puits de pétrole moyen du regroupement pour chaque année.
Les deux ensembles de paramètres issus de cette analyse peuvent être téléchargés sous forme de fichier Excel au bas de la page sur les données supplémentaires d’AE 2023. Un ensemble de données sur la production mensuelle historique de pétrole et un autre sur la production historique du puits moyen de chaque regroupement sont également inclus.
Les ensembles de données utilisés pour estimer les paramètres de diminution du groupe sont générés en additionnant les productions de pétrole de chaque regroupement pour estimer la production totale du groupe (barils par jour, ou « b/j ») par mois civil. Ces données permettent de générer un graphique de dispersion des taux de production quotidienne totale de pétrole et de la production cumulative totale pour chaque regroupement. La production de pétrole de chaque puits est normalisée de sorte que le mois où le puits a commencé à produire devient le premier mois de production.
Analyse de la diminution de la production d’un puits moyen
Pour chaque année de puits, la représentation graphique de la production quotidienne et de la production cumulative d’un puits moyen est d’abord examinée pour cerner l’information suivante :
- Taux de production initial
- Premier taux de diminution
- Deuxième taux de diminution
- Nombre de mois avant le deuxième taux de diminution – habituellement autour de sept
- Troisième taux de diminution
- Nombre de mois avant le troisième taux de diminution – habituellement autour de 25
- Quatrième taux de diminution
- Nombre de mois avant le quatrième taux de diminution – habituellement autour de 45
- Cinquième taux de diminution
- Nombre de mois avant le cinquième taux de diminution – habituellement autour de 90
La figure CO.5 donne un exemple des schémas d’analyse servant à évaluer le rendement d’un puits moyen et les différents taux de diminution appliqués à la production.
Figure CO.5 – Exemple d’une courbe de diminution de la production d’un puits
Source et Description
Source : Régie de l’énergie du Canada, données sur les puits de Divestco
Description : Ce graphique présente un diagramme de dispersion des taux de production par rapport à la production cumulative, sur lequel une ligne de tendance est tracée pour dégager une courbe de diminution. Cette courbe est divisée en cinq segments selon le taux de diminution : premier taux de diminution (65 %), deuxième taux de diminution (40 %), troisième taux de diminution (25 %), quatrième taux de diminution (16 %), cinquième taux de diminution (8 %).
La quantité de données sur les puits forés il y a plusieurs années est suffisante pour établir tous les paramètres mentionnés précédemment, mais ce n’est pas le cas pour les puits plus récents. Par conséquent, on suppose que la production à long terme projetée d'un puits moyen récent sera semblable à la production historique à long terme d'un puits moyen plus ancien. Dans la figure CO.5, les données disponibles étaient suffisantes pour établir les paramètres déterminant les première, deuxième, troisième et quatrième périodes de diminution du puits, mais les paramètres de la cinquième période ont dû être estimés sur la base de l’analyse de puits plus anciens.
Analyse de la diminution de la production d’un groupe de puits
Les paramètres de rendement d’un puits moyen servent à calculer le rendement attendu du groupe. Si les données obtenues à partir des données sur le rendement du puits moyen ne correspondent pas aux données historiques réelles de production du groupe, les paramètres du puits moyen pourront être revus pour faire concorder les données de production du groupe calculées à l’aide des données sur le puits moyen et les données de production réelles du groupe. C’est ce qu’illustre la figure CO.6.
Figure CO.6 – Exemple d’une courbe de diminution de la production d’un groupe de puits
Source et Description
Source : Régie de l’énergie du Canada, données sur les puits de Divestco
Description : Ce graphique présente un diagramme de dispersion des taux de production historiques réels par rapport à la production cumulative d’un groupe de puits. Une ligne de tendance est tracée pour obtenir la courbe de diminution de la production d’un groupe de puits.
Les paramètres de rendement du groupe ci-dessous sont déterminés à partir du graphique de la production calculée et réelle :
- Taux de production à la fin de l’année précédente
- Premier taux de diminution
- Deuxième taux de diminution (le cas échéant)
- Nombre de mois avant le deuxième taux de diminution (le cas échéant)
- Troisième taux de diminution (le cas échéant)
- Nombre de mois avant le troisième taux de diminution (le cas échéant)
- Quatrième taux de diminution (le cas échéant)
- Nombre de mois avant le quatrième taux de diminution (le cas échéant)
- Cinquième taux de diminution (le cas échéant)
- Nombre de mois avant le cinquième taux de diminution (le cas échéant)
Méthodes pour les puits existants
Les « puits existants » sont ceux qui sont entrés en production avant l’année où les plus récentes données sur les puits sont disponibles. Les paramètres de diminution d’un groupe sont utilisés pour projeter la production de pétrole des puits existants.
Dans les regroupements de puits plus anciens (2001, 2002, etc.), la production réelle du groupe au cours des dernières années s’est habituellement stabilisée ou s’approche du taux de diminution final établi à partir des données pour l’ensemble des groupes de puits forés avant 1999. Un taux de diminution unique suffit alors pour la durée de vie productive restante du regroupement et le rendement attendu pour un puits moyen a peu d’influence sur la détermination des paramètres du groupe.
Pour les regroupements de puits forés plus récemment, il est peu probable que les données historiques réelles de production du groupe constituent un bon fondement pour déterminer la production de pétrole future. Dans de tels cas, le rendement attendu du puits moyen est moins certain pour ce qui est des taux de diminution actuels et futurs à appliquer, et les paramètres des groupes de puits plus anciens sont utilisés pour estimer les taux de diminution futurs des puits récemment forés.
Méthodes pour les puits futurs
Les puits futurs sont ceux qui sont entrés en production durant l’année où les données sur les puits se terminent, ainsi que ceux qui entreront en production dans les années à venir. La production de pétrole projetée est fonction du nombre de puits à forer et des caractéristiques de production moyenne attendues de tels puits.
Le rendement des puits futurs de chaque regroupement est obtenu en extrapolant les tendances de production d’un puits moyen des années antérieures, soit sa productivité initiale et les taux de diminution qui ont suivi, et en tenant compte des tendances technologiques et des contraintes de récupération possibles. Les paramètres des puits futurs peuvent varier d’un scénario à l’autre, s’il y a lieu. La figure CO.7 donne un exemple des taux de production initiaux prévus pour un puits moyen d’un regroupement sur la base des tendances historiques.
Figure CO.7 – Exemple de productivité initiale d’un puits moyen selon l’année
Source et Description
Source : Régie de l’énergie du Canada, données sur les puits de Divestco
Description : Ce graphique linéaire illustre la productivité initiale d’un puits moyen selon l’année. Il présente les données historiques sur la production initiale de la première à la dixième année, puis la productivité initiale projetée de la onzième à la trentième année.
Les paramètres clés de diminution des projections de production à court terme sont les premier et deuxième taux de diminution, de même que le nombre de mois avant ce dernier. La figure CO.8 présente les valeurs historiques (au cours des dix premières années) et projetées (après la dixième année) de ces paramètres pour un regroupement, et les tendances pour les puits forés antérieurement servent à définir les paramètres des années futures.
Figure CO.8 – Exemple de paramètres clés de diminution d’un puits moyen au fil du temps
Source et Description
Source : Régie de l’énergie du Canada, données sur les puits de Divestco
Description : Ce graphique linéaire donne un exemple des premier et deuxième taux de diminution au fil des ans. La ligne du haut illustre les premiers taux de diminution et celle du bas, les deuxièmes. Les deux lignes indiquent les valeurs historiques pour les années 1 à 10 et les valeurs projetées pour les années 11 à 30. Elles montrent comment les données historiques contribuent à établir les projections.
Projection du nombre de puits de pétrole
Afin de projeter le nombre de puits futurs, il faut évaluer le nombre de ceux qui seront forés et entreront en production annuellement pour chaque regroupement. La figure CO.2 illustre la méthode de projection de la production. La production annuelle correspond simplement à la somme de la production attendue pour tous les puits. Les carrés roses dans la ligne du bas décrivent comment on obtient la production par puits à l’aide des courbes de diminution, comme mentionné précédemment. Les carrés verts dans la ligne du haut illustrent la méthode utilisée pour obtenir le nombre de puits forés au cours d’une année.
Revenu brut
La première étape consiste à calculer le revenu brut d’une année en multipliant la production par le prix présumé. Le revenu brut est ensuite rajusté à la baisse pour prendre en compte les coûts de réduction des émissions. Pour le pétrole classique, les émissions de carbone produites par les activités de production sont calculées pour l’année, et ce volume est multiplié par le prix du carbone pour cette année. Les volumes d’émissions sont calculés à partir de l’intensité carbonique présumée (tonnes de CO2 par baril de pétrole produit) pour une année donnée. Les intensités de carbone historiques sont fondées sur les données disponibles, et les intensités projetées pour un scénario donné sont basées sur les hypothèses du scénario concernant les technologies et mesures d’atténuation et de réduction. Le prix du carbone utilisé dans les calculs pour une année peut comprendre des rajustements fondés sur la production pour prendre en compte les politiques applicables en place dans le scénario en question.
Jours de forage des puits de pétrole
Un pourcentage du revenu net (revenu brut moins coûts liés au carbone) est ensuite réinvesti dans l’industrie pour forer d’autres puits. Ce montant correspond aux dépenses en immobilisations liées au forage pour l’exercice. Le pourcentage de réinvestissement pour une année est fondé sur les tendances des ratios de réinvestissement antérieurs et des prix du pétrole, ainsi que sur les hypothèses applicables à chaque scénario.
Le montant réinvesti est divisé par le coût par jour de forage pour cette année afin d’obtenir le nombre total de jours de forage disponibles. Le coût par jour de forage d’une année est basé sur les coûts historiques par jour de forage et les taux d’inflation ou de déflation présumés dans le scénario.
Le nombre total de jours de forage est réparti entre chacun des regroupements de puits de pétrole. Les fractions attribuées sont déterminées à partir des tendances historiques et des attentes quant au potentiel de mise en valeur de chacun des regroupements. Des tableaux présentant les données historiques (jours de forage et fractions), ainsi que les projections en fonction des fractions, peuvent être téléchargés sous forme de fichier Excel au bas de la page sur les données supplémentaires d’AE 2023.
Nombre de puits de pétrole
Le nombre de puits de pétrole forés pour un regroupement donné au cours d’une année est calculé en divisant les jours de forage attribués à ce même regroupement par le nombre moyen de jours de forage par puits. Le nombre annuel moyen de jours de forage des puits d’un groupe est fondé sur les tendances historiques et les hypothèses utilisées dans le scénario concernant les gains ou les pertes d’efficacité et les changements technologiques.
Une fois que le nombre de puits par regroupement a été déterminé pour l’année, la répartition mensuelle des puits forés au cours d’une année est utilisée pour établir le nombre de puits forés chaque mois. Dans l’Ouest canadien, la plupart des forages ont lieu à l’automne et en hiver. Au printemps, le sol dégèle et se ramollit, ce qui complique le déplacement des matériaux nécessaires au forage de nouveaux puits. L’activité reprend lorsque le sol est sec. Cette tendance saisonnière est prise en compte dans l’analyse grâce aux calculs mensuels de forage et de production.
Méthodes de production
Production projetée sur un an
L’estimation des puits forés mensuellement au cours d’une année dans chaque regroupement permet de calculer la production de tous les puits en multipliant simplement le nombre de puits par les taux de production mensuels attendus pour un puits à l’aide des paramètres de la courbe de diminution. Ce calcul permet d’obtenir la production des nouveaux puits pour l’année. La production des puits forés antérieurement est ensuite calculée et ajoutée à l’aide des paramètres de diminution. Les productions mensuelles de chaque regroupement sont ensuite additionnées pour obtenir la production mensuelle de l’Ouest canadien pour l’année en question.
Production projetée sur toute la période de projection
La production sur un an permet d’établir le revenu brut pour l’année suivante en multipliant la production par le prix, puis on recalcule le nombre de puits forés et de la production des puits à l’aide des paramètres de diminution. Ainsi, la production des années précédentes alimente celle des années à venir, et les facteurs qui influent sur la production, comme une faiblesse persistante des prix du pétrole, une hausse des coûts du carbone, etc., auront des effets cumulatifs sur la production au fil du temps.
Production pétrolière au large de Terre-Neuve-et-Labrador
La production pétrolière au large de Terre-Neuve-et-Labrador provient depuis toujours de cinq grands gisements : Hebron, Hibernia, North Amethyst, Terra Nova et White Rose. La production totale est calculée pour chaque gisement à partir des rapports des sociétés et des données fournies par l’Office Canada-Terre-Neuve-et-Labrador des hydrocarbures extracôtiers. Les gisements actuellement en production, ou qui ont produit dans le passé, sont classés dans la catégorie des gisements existants et leur profil de production est déterminé par le temps qu’il leur faudrait pour épuiser leurs réserves restantes. La production des gisements extracôtiers a souvent tendance à culminer au début de leur vie, avant de décroître à mesure qu’ils arrivent à maturité. Les gisements inactifs, mais qui ont produit dans le passé, peuvent être réactivés si des informations à cet effet sont rendues publiques. La production des gisements existants peut également être modifiée sur la base des annonces faites par les exploitants. Les nouveaux gisements de pétrole extracôtiers sont rares, mais peuvent être ajoutés aux projections lorsque de solides indices permettent de penser qu’ils seront mis en valeur compte tenu d’autres hypothèses du scénario, comme celles concernant les prix du pétrole.
La production future d’un projet dépend de sa rentabilité, qui est déterminée en fonction des hypothèses de chaque scénario. Dans nos projections, pour déterminer si un projet sera rentable, le coût de production de chaque projet est évalué par baril et comparé au prix de référence du pétrole dans chaque scénario. Le coût de production comprend les coûts en capital, d’exploitation et de réduction des émissions. Si le coût de production est inférieur au prix de référence du pétrole, le projet est jugé rentable et continuera de produire du pétrole jusqu’à épuisement des réserves. À l’opposé, si le coût de production est supérieur au prix de référence pendant plusieurs années de suite, le projet est jugé non rentable. La production des projets non rentables est interrompue tôt, et les réserves restantes ne seront pas produites.
Tableau CO.1 – Index des formations
| Formation | Abréviation | Numéro du groupe |
|---|---|---|
| Tertiaire | Tert | 2 |
| Crétacé supérieur | CrSup | 3 |
| Colorado supérieur | ColSup | 4 |
| Colorado | Col | 5 |
| Mannville supérieur | ManvSup | 6 |
| Mannville moyen | ManvSup | 7 |
| Mannville inférieur | ManvInf | 8 |
| Mannville | Mnvl | 6;7;8 |
| Jurassique | Jur | 9 |
| Trias supérieur | TrSup | 10 |
| Trias inférieur | TrInf | 11 |
| Trias | Tr | 10;11 |
| Permien | Perm | 12 |
| Mississippien | Miss | 13 |
| Dévonien supérieur | DévSup | 14 |
| Dévonien moyen | DévMoy | 15 |
| Dévonien inférieur | DévInf | 16 |
| Siluro/Ordivicien | Sil | 17 |
| Cambrien | Cambr | 18 |
| Précambrien | PréCambr | 19 |
- Date de modification :



