Directives sur l’environnement physique extracôtier
3.0 Description des programmes – Figure 3-1 – Rapports en temps réel

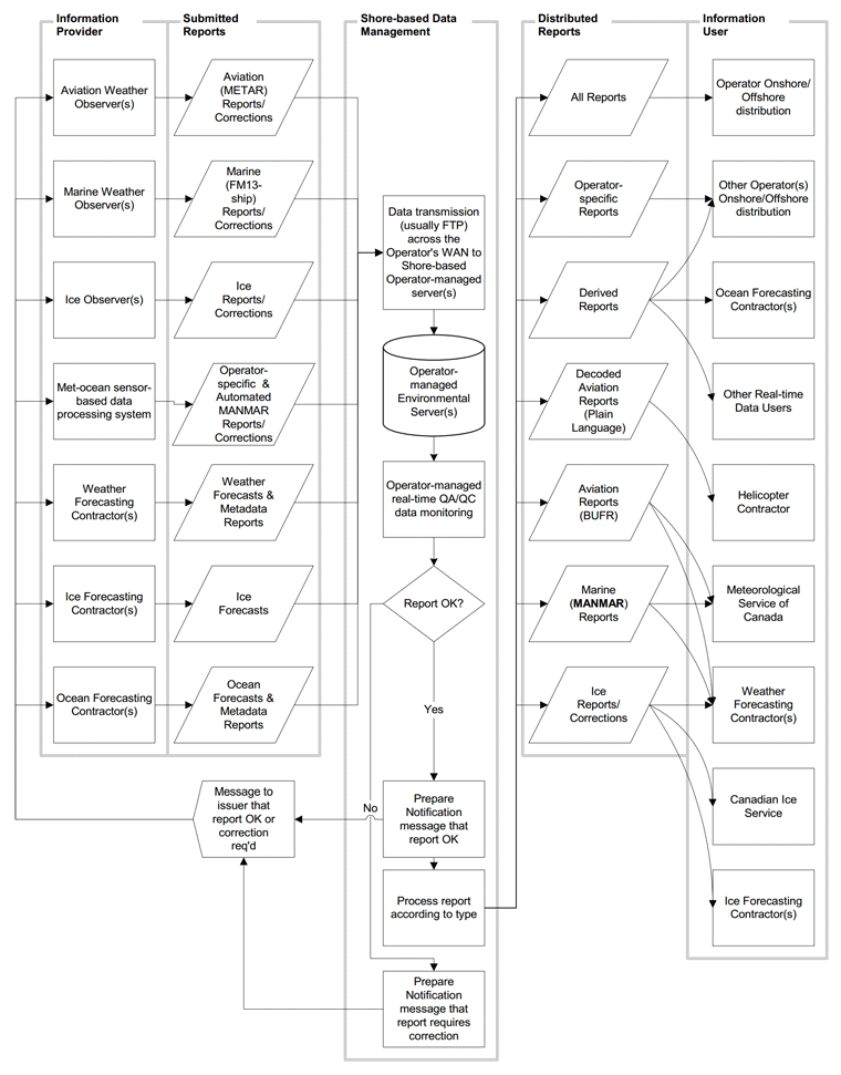
Figure 3-1 - Rapports en temps réel

Figure 3-1 - Rapports en temps réel
Date de modification :